詳情
問答
釋放查看詳情
$10
瀏覽9,203 / 已售50

道具 ⚙️自動裝備專業訂做|全系列附魔模組⚙️全自動機甲/全自動推進翼/全自動戰靴

RO 仙境傳說Online/波利

24h全天交易
15min交貨
商品介紹

⚙️自動裝備專業訂做|全系列附魔模組

⚙️資料來源: 官方網站

套裝比較以 +7 為基準,詳細數值請以遊戲內為主。


📩 購買須知

建議使用**「小窗(即時通訊)」**詢問,提問區訊息較容易遺漏。

附魔組合繁多,若不確定如何搭配,歡迎小窗詢問專業建議。

💰 本單內容品項: 蘋果一顆


🛠️ 服務項目(支援指定附魔)可依需求客製化訂做,歡迎私訊洽詢:

  1. 自動衣服 / 披肩 / 鞋子: 二、三、四洞皆可指定。

  2. 自動飾品: 二、三、四洞皆可指定。

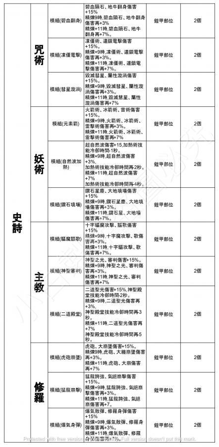
💡 附魔模組推薦 (建議搭配計算機評估)【物理職業】

  • 通用型: ATK *2 + 攻擊力量/射程力量/三角射擊(遠傷+15%)/Delay

  • 遠傷型: 三角射擊(遠傷+15%) / Delay

  • 高預算/單一職業: 技能模組 *2 + ATK *1Delay

【法系職業】

  • 通用型: MATK *2 + Delay / 魅影念咒(屬性法傷+25%)

  • 特化型: 魅影念咒 *2 + Delay / MATK

  • 高預算/單一職業: 技能模組 *2 + MATK *1Delay

【特定裝備部位】

  • 推進翼 (披肩):

    • CRI *2 + ASPD *1ASPD *2 + CRI *1

    • ASPD *2 + Cast *1Cast *2 + ASPD *1

    • ASPD/CRI/Cast *2 + Above *1 

    • 追求頂傷可用: 魄力模組

  • 戰靴 (鞋子):

    • MHP *2Fix MHP *2

    • 追求頂傷可用: 傳奇模組或使用時光靴

  • 飾品 (R/L):

    • 助推器:名弓 / 致命 / 攻擊速度 / 魔力 / Soul、Life

    • 戰鬥晶片:魔力 / 攻擊速度 / M_Soul、M_Heal

    • 追求頂傷可用: 全部力量模組

💬 想客製或直接購入整套?

👉 可代製 / 接單

📩 歡迎小窗詢問

評價 近三個月正評率100%
查看全部

No.407****

04-29 22:38
3Q

No.387****

04-23 18:06
:)
商品問答
問問賣家詳情~
追蹤
加購
聯絡賣家
立即購買